学院概况
学院领导
学院概况
学院荣誉
组织机构
党群之窗
党群活动
组织建设
纪检监察
系部动态
智能制造系
信息工程系
现代服务系
商贸旅游系
汽车工程系
机电工程系
教学科研
教研动态
师资队伍
教研成果
学生管理
学工动态
学子风采
师生园地
教师园地
学生园地
技能大赛
赛事动态
获奖师生
师生风采
优秀教师
优秀学生
招生就业
工作动态
招生信息
就业信息
培训鉴定
培训信息
培训项目
培训政策
资料下载
技能鉴定
重点工作
校企合作
合作动态
合作项目
时政要闻
时政要闻
政策速递
继续教育
招生简章
工作动态
相关通知
学院实景
联系我们
当前位置:
首页
>
学院概况
>
学院荣誉
> 正文
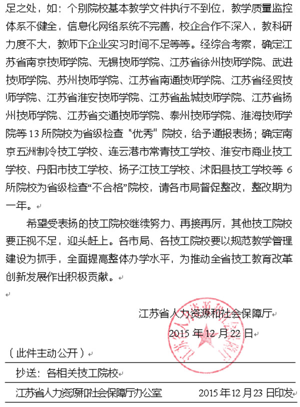
江苏省技工院校教学管理示范院校
2015-12-31 08:12:00 来源: 浏览量:416
相关热词搜索:
上一篇:
我院团委荣获宿迁市“五四红旗团委”荣誉称号
下一篇:
全省退役士兵教育培训工作先进单位