当前位置:首页 > 教学科研 > 教研成果 > 正文

我院入选全国技工院校工学一体化第二阶段建设院校
2023-09-12 15:55:20   来源:教务处   浏览量:372

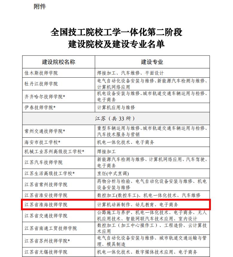
      9月11日,人社部发布《关于公布全国技工院校工学一体化第二阶段建设院校及建设专业名单的通知》,我院成功入选第二阶段建设院校,其中计算机动画制作、幼儿教育、电子商务(跨境电商)三个专业入选建设专业。这是继2022年入选第一阶段建设院校以来第二次入选,至此我院入选人社部工学一体化建设专业共有五个。 
      近年来,我院根据人社部《推进技工院校工学一体化技能人才培养模式实施方案》中的有关工作要求,坚持“产教融合、工学一体”的人才培养理念,不断强化专业和课程内涵建设,先后制定出台了《江苏省淮海技师学院工学一体化课程改革试点方案》《江苏省淮海技师学院教师下企业实践锻炼管理办法》,在计算机动画制作、跨境电商、幼儿教育、机电一体化技术、汽车钣金与涂装等五个专业推进工学一体化教学模式改革,先后制定了计算机动画制作等5个专业工学一体化课程标准,提炼61个典型工作任务,开发了61门一体化课程及其课程标准,开发中级工阶段参考性学习任务教学设计和工作页,已在五个专业全面实施工学一体化教学。
      下一步,学院将深入推进工学一体化教学改革,做好工学一体化教学实施、师资建设、教材选用等工作,充分发挥自身优势,不断深化校企合作,促进产教融合,校企共同完善人才培养方案和课程体系,力求实现校内实训与企业生产深度契合,提高技能人才培养质量,为社会输送更多技艺精湛的高素质技能人才。   

相关热词搜索: