1、要想控制电风扇启动、停止或换挡,首先必须找到遥控器,这个就比较麻烦,与其找到遥控器,可能都可以手动控制了。
2、遥控器还要电池,要消耗一定的能量。
3、遥控器更容易被摔坏的,遥控器一旦摔坏,整个一好好的电风扇就不能使用了,这样会造成很大浪费,因为市场上没有卖多余的电风扇遥控器。
为了克服上述普通遥控电风扇存在的缺点,本人经长期探索,设计了掌声遥控电风扇换挡控制器。本控制器采用掌声选频电路,只对击掌声音敏感,而对其它声音不敏感,抗干扰性能强,能实现10米内遥控,不须任何遥控器,只要击掌声就可以遥控了,这样用户使用起来就方便多了。
一、掌声遥控电风扇换挡控制器的功能
接上电源,电风扇处待机状态,红色指示灯亮(即处在空挡的位置),拍一下掌,电风扇就从空挡跳变到1挡,就在1挡上运行,同时1挡的指示灯(绿色)亮;再拍一下掌,电风扇从1挡跳变到2挡,在2挡上运行,同时2挡指示灯(绿色)亮;如果再拍一下掌,电风扇就从2挡跳到3挡,在3挡上运行,同时3挡指示灯(绿色)亮;如果再拍一下掌,电风扇就从3挡跳变到空挡上,电风扇停止运行,同时空挡指示灯亮(红色)。如此循环,从而实现了掌声遥控功能。

图1 控制面板外观
1、与电风扇连接
卸开落地扇的后盖,找到电风扇的快、中、慢挡转换开关的四个接线柱,与掌声遥控电风扇换挡控制器的四根不同颜色的输出电线一一对应。黄的接1挡接线柱,蓝的接2挡接线柱,红的接3挡接线柱,黄花的接电风扇转换开关的进线(即公共端),连好以后把后盖上好。
2、上电运行
首先,把敏感度旋钮旋到适当位置(与环境的噪音相匹配),再把电风扇电源插头插入带电的电源插座,此时会发现空挡指示灯红灯点亮,如果空挡指示灯没有点亮,只须轻轻击下掌,空挡指示灯就会被点亮。这时已进入等状态。只须击掌就可以自如的换挡和启停了。
三、电路的设计思路
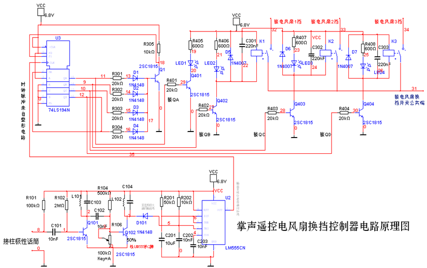
首先,要拾取掌声,就要有麦克风及音频放大电路;其次,要想只对击掌声敏感就要有掌声频率选频电路,来选择掌声信号;第三实践证明音频放大电路送来击掌声信号是不规则信号,不能作为数字电路触发信号,还要加一级波形整形电路,把不规则的信号,变换成规则的矩形波;第四有了触发信号,来一个触发信号电风扇挡位就依次跳变一次,这个需要一个移位寄存器,来实现挡位跳变的控制信号。第五挡位跳变的驱动电路和继电器直接接通和断开电风扇的各个挡位,这样就实现电风扇的换挡控制,具体信号流程,见下面的框图。

声音遥控电风扇换挡控制器
按照原理图上的参数,选择元器件,利用万用电路板进行手工焊接,各元器件脚间连线,利用网络线里的铜芯线连接的。焊接好了以后,进行检测与调试,各项指标与功能都满足以后,把它装入落地扇控制开关的壳体中,这就完成了掌声遥控电风扇换挡控制器的制作。
五、新功能展望
用击掌声音来遥控电风扇,比没有遥控器电风扇和普通遥控的电风扇,实用方便的多。但从人性化角度考虑,还有许多值得改善的地方。如果在此基础上,增加语音识别芯片,让它能够被语音直接控制,比如:在电风扇运行时说“停”字,电风扇会立即停止,如果说“1挡”,不管原来是什么状态,马上进入1挡运行等,也就是说让电风扇能自如的听口令,将继续探索一定能实现这个功能。

电路原理图

