(苏价费[2008]224号)
省体育局、省公安消防总队,各省辖市及常熟市物价局、财政局、劳动和社会保障局:根据劳动和社会保障部近期公布的国家职业标准,为适应我省产业发展需要,满足劳动者提高职业能力的需要,按照省物价局、省财政厅、省劳动和社会保障厅《关于印发〈江苏省职业技能鉴定收费管理办法〉的通址(苏价费[2004]465号、苏财综[2004]160号)(以下简称《通址)规定,现就新开展职业技能鉴定的职业(工种)分类及相关收费和原职业技能鉴定分类项目调整等问题通知如下:
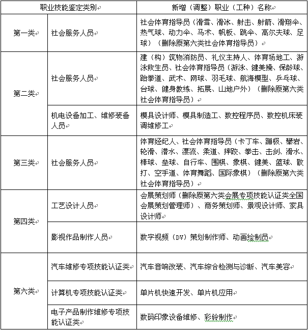
一、本通知公布新增的模具设计师、职业社会体育指导员等16个职业(工种)和传感器应用等13个专业职业能力,作为第四批公布的技能鉴定职业(工种)。其技能鉴定分类见附件,具体分类收费标准按照《通知》附件3相关规定执行。
二、鉴于《通知》规定的原第六类体育指导员已分别调整为第一、二、三类社会服务人员;原第六类会展专项技能认证类全国会展策划管理师取消,在第四类增加会展策划师(已列入本通知公布的新增(调整)职业(工种)技能鉴定类别表中),现同时公布取消原职业(工种)技能鉴定分类。
三、本通知自公布之日起生效试行。各收费单位在开展本通知公布的新增职业(工种)技能鉴定前,应及时到同级价格主管部门办理收费许可证申领或变更手续,并分别按照新公布的类别和对应的收费分类标准收费。
二〇〇八年六月三十日
新增(调整)职业(工种)技能鉴定类别表



